导读:由民政部门牵头的整治殡葬领域腐败乱象专项行动,市场监管总局等多部门联合进行。为了能够进一步熟悉职责开展工作,编者拆解多份政府公报和行政处罚案例,从殡葬领域市场监管职责,与其他部门的职责分工边界,70个案例情况分析三个方面展开,供参阅。
一、殡葬领域市场监管职责
殡葬领域作为社会民生的重要组成部分,市场监管系统在其中扮演着至关重要的角色。这些职责既源于法律法规的明确规定,也在政策层面得到了进一步的细化和强化,共同构成了保障殡葬市场规范有序运行的坚实基础。
(一)法律层面的专门监管职责
在法律层面,市场监管部门承担着配合性的专门监管职责。根据《殡葬管理条例》的相关规定,市场监管部门在殡葬设施、殡葬设备及殡葬产品管理等方面负有重要责任。具体包括:
殡葬设备监管:确保殡葬设备符合国家规定的技术标准,严厉查处制造、销售不符合标准的殡葬设备行为。
封建迷信用品查处:禁止制造、销售带有封建迷信色彩的丧葬用品,维护殡葬市场的文化纯洁性。
收费管理配合:依据《殡葬事业单位管理暂行办法》,市场监管部门在收费管理方面需配合相关部门,确保殡葬服务收费的合理性和透明度。
此外,根据《公墓管理暂行办法》,市场监管部门对公墓管理不具备专门的监管职责,但承担商事登记相关职责。
(二)政策层面的强化监管职责
在政策层面,市场监管部门还被赋予了一系列强化的一般监管职责。根据民政部等八部门《关于进一步规范和加强公墓建设管理的通知》及《国家发展改革委、民政部关于进一步加强殡葬服务收费管理有关问题的指导意见》等文件,市场监管部门需履行以下职责:
虚假宣传查处:配合查处公墓经营中的虚假宣传行为,保护消费者权益。
违规收费查处:负责查处殡葬服务和公墓经营中的违规收费行为,维护市场秩序。
违法广告查处:对违法公墓广告进行查处,净化广告环境。
传销行为查处:针对公墓传销行为开展查处工作,打击非法传销活动。
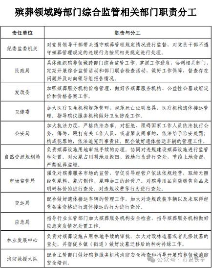
二、与其他部门的职责分工边界
三、70个案例情况分析(部分)
(一)违法情形统计
违反明码标价规定:多次提及经营者销售商品或提供服务时未按照政府价格主管部门的规定明码标价,涉及殡葬服务、一般商品销售等行业。
未按规定期限报送年度报告:市场主体未按时报送年度报告,影响市场信息的准确性和透明度。
自立收费项目、自定收费标准:提供火化服务时重复收取逝者身份核实费等自立收费项目、自定收费标准的行为。
销售超面积墓穴:预售(租)经营性公墓墓位时出售(租)超面积墓穴,违反相关殡葬管理办法。
价格违法行为:在经营殡葬服务项目过程中高于政府定价制定价格,违规收取骨灰寄存费等。
使用超过保质期食品原料:在食品经营活动中使用超过保质期的食品原料,影响食品安全。
(二)处罚的单位主要涉及的省份
安徽省、河北省、新疆维吾尔自治区、新疆生产建设兵团、贵州省、长三角地区(涉及多个省份协同)、四川省、云南省等地市场监督管理部门均对违法行为进行了查处。
(三)罚款金额
罚款金额因违法行为类型、情节轻重、持续时间、违法所得等因素而异。在提及的案例中,罚款金额从贰佰元到伍万元不等。
(转载自网络)
